發布|2021年網絡安全保險新業態新模式典型案例
時間:2022-03-09
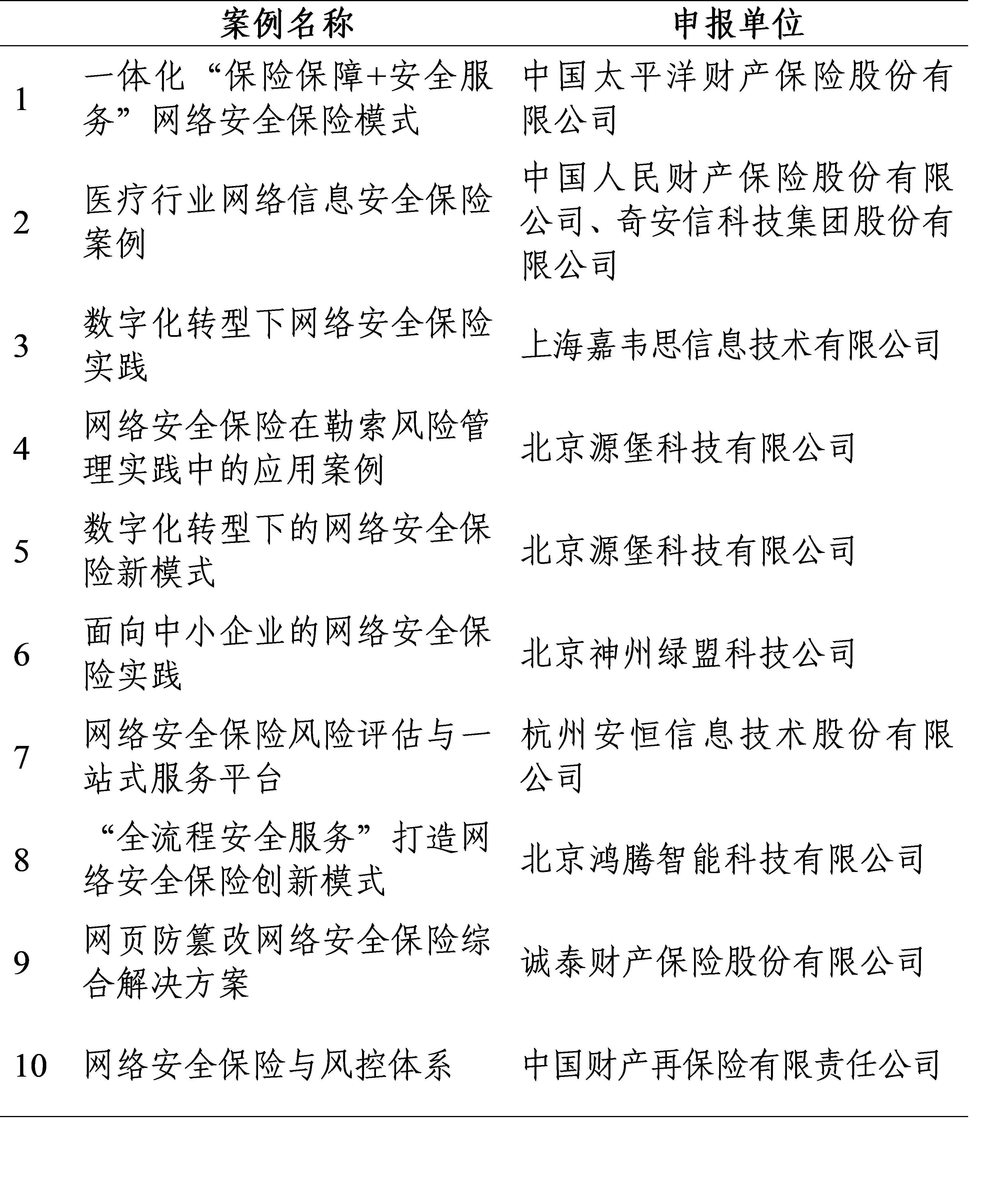
為更好落實《中華人民共和國網絡安全法》《中華人民共和國數據安全法》等相關法律法規和政策要求,探索金融服務與網絡安全產業創新發展路徑,推動網絡安全保險落地實施,促進網絡安全產業高質量發展,國家工業信息安全發展研究中心2021年12月啟動“網絡安全保險新業態新模式典型案例征集”活動,得到了保險公司、再保險公司、網絡安全公司、保險科技公司等產業主體的廣泛關注和積極參與。
經過方案征集、形式審查、專家評審等環節,遴選出十項“2021年網絡安全保險新業態新模式典型案例”,現予以發布。

來源:信息政策所